| |

จังหวัดประจวบคีรีขันธ์ได้ขอความอนุเคราะห์ให้กรมทางหลวงชนบท พิจารณาสนับสนุนโครงการก่อสร้างเส้นทางการท่องเที่ยวถนนบึงบัว - ชายหาดสามร้อยยอด เพื่อส่งเสริมและพัฒนาแหล่งท่องเที่ยวที่สำคัญของอำเภอสามร้อยยอด อำนวยความสะดวกและความปลอดภัยแก่ประชาชนและนักท่องเที่ยว ตลอดจนเป็นการกระตุ้นเศรษฐกิจฐานรากในพื้นที่อย่างยั่งยืน
องค์การบริหารส่วนตำบลสามร้อยยอดร่วมกับองค์การบริหารส่วนตำบลไร่เก่า จึงได้จัดประชุมรับฟังความคิดเห็นจากประชาชนในพื้นที่ และมีมติเห็นชอบให้ดำเนินการก่อสร้างเส้นทางดังกล่าว อีกทั้งยังได้รับความเห็นชอบจากคณะกรรมการอุทยานแห่งชาติเขาสามร้อยยอดแล้ว
เส้นทางการท่องเที่ยวดังกล่าวเป็นการปรับปรุงทางหลวงชนบทสาย ปข.1065 และถนนท้องถิ่นในความรับผิดชอบขององค์กรปกครองส่วนท้องถิ่น รวมถึงการก่อสร้างถนนและสะพานใหม่ รวมระยะทางประมาณ 17.000 กิโลเมตร โดยแนวเส้นทางลัดเลาะตามริมบึง และเชิงเขาในเขตอุทยานแห่งชาติเขาสามร้อยยอด ซึ่งพื้นที่ดังกล่าวเป็นพื้นที่ชุ่มน้ำที่มีความสำคัญระหว่างประเทศ (Ramsar Site) อันเป็นระบบนิเวศที่เปราะบางและมีคุณค่าทางสิ่งแวดล้อมสูง
ดังนั้น โครงการนี้จึงอยู่ในข่ายที่ต้องจัดทำรายงานการประเมินผลกระทบสิ่งแวดล้อม (EIA) ตามประกาศกระทรวงทรัพยากรธรรมชาติและสิ่งแวดล้อม เรื่อง กำหนดโครงการ กิจการ หรือการดำเนินการซึ่งต้องจัดทำรายงานการประเมินผลกระทบสิ่งแวดล้อม และหลักเกณฑ์ วิธีการ และเงื่อนไขในการจัดทำรายงานการประเมินผลกระทบสิ่งแวดล้อม พ.ศ. 2566 และแก้ไขเพิ่มเติม พ.ศ. 2568
กองแผนงาน กรมทางหลวงชนบท จึงมีความจำเป็นต้องดำเนินการจ้างที่ปรึกษาเพื่อทำการศึกษาความเป็นไปได้ และจัดทำรายงานการประเมินผลกระทบสิ่งแวดล้อมของโครงการเส้นทางท่องเที่ยวถนนบึงบัว - ชายหาดสามร้อยยอด จังหวัดประจวบคีรีขันธ์
|
|
| |

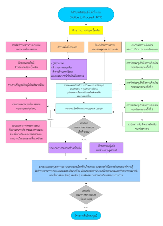
ทำการศึกษาความเป็นไปได้ของโครงการ ศึกษาความคุ้มค่าทางด้านเศรษฐศาสตร์ และจัดทำรายงาน การประเมินผลกระทบสิ่งแวดล้อม รวมทั้งจัดทำแบบเชิงหลักการ (Conceptual Design) และงานอื่น ๆ ที่เห็นว่าเหมาะสมตามขอบเขตของงานของโครงการศึกษาความเป็นไปได้ และจัดทำรายงานการประเมินผลกระทบสิ่งแวดล้อมเส้นทางท่องเที่ยวถนนบึงบัว - ชายหาดสามร้อยยอด จังหวัดประจวบคีรีขันธ์ |
|
| |

1) เป็นเส้นทางที่สนับสนุนแผนพัฒนาการท่องเที่ยวและด้านเศรษฐกิจให้มีความสมบูรณ์ยั่งยืน
2) ให้การเดินทางของประชาชน นักท่องเที่ยว และผู้ใช้รถใช้ถนน เกิดความสะดวกและปลอดภัยในการสัญจร ลดระยะเวลา และระยะทางในการเดินทาง
3) รองรับปริมาณจราจรในอนาคต การสัญจรได้รับความสะดวกและปลอดภัยมากขึ้น ตลอดจนแก้ไขปัญหาด้านการจราจรโดยการออกแบบให้เป็นไปตามหลักมาตรฐานสากลได้อย่างมีประสิทธิภาพ
|
|
| |

โครงการศึกษาความเป็นไปได้และจัดทำรายงานการประเมินผลกระทบสิ่งแวดล้อมเส้นทางท่องเที่ยวถนน บึงบัว - ชายหาดสามร้อยยอด จังหวัดประจวบคีรีขันธ์ มีจุดเริ่มต้นแนวสายทางโครงการเชื่อมต่อกับถนนทางหลวงหมายเลข 4 และมุ่งตรงตามแนวถนนทางหลวงชนบทสาย ปข.1065 ต่อด้วยแนวถนนเดิมไปถึงศูนย์ศึกษาธรรมชาติ (บึงบัว) แนวสายทางโครงการจะเป็นถนนที่ลัดเลาะตามริมบึงและเชิงเขาในเขตอุทยานแห่งชาติเขาสามร้อยยอด ต่อด้วยแนวถนนท้องถิ่นเดิมผ่านพื้นที่ชุมชน ตำบลสามร้อยยอด อำเภอสามร้อยยอด จังหวัดประจวบคีรีขันธ์ เชื่อมต่อกับถนนทางหลวงชนบทสาย ปข.4020 ซึ่งเป็นส่วนหนึ่งของโครงข่ายถนนเลียบชายฝั่งทะเลภาคใต้ Thailand Riviera ระยะทางโครงการประมาณ 17.00 กิโลเมตร พื้นที่ศึกษาทั้งหมดจะครอบคลุมอยู่ในเขตการปกครอง 10 หมู่บ้าน 3 ตำบล 1 อำเภอ 1 จังหวัด
จังหวัด |
อำเภอ |
ตำบล |
หมู่บ้าน |
ประจวบคีรีขันธ์ |
สามร้อยยอด |
ศาลาลัย |
หมู่ที่ 4 บ้านศาลาลัย |
|
|
|
หมู่ที่ 5 หนองน้ำกลัด |
|
|
ไร่เก่า |
หมู่ที่ 1 บ้านตาลเจ็ดยอด |
|
|
|
หมู่ที่ 2 บ้านสามร้อยยอด |
|
|
|
หมู่ที่ 3 บ้านไร่เก่า |
|
|
|
หมู่ที่ 5 บ้านห้วยขมิ้น |
|
|
|
หมู่ที่ 8 บ้านไร่เจริญ |
|
|
สามร้อยยอด |
หมู่ที่ 3 บ้านพุใหญ่ |
| |
|
|
หมู่ที่ 2 บ้านหนองข้าวเหนียว |
| |
|
|
หมู่ที่ 5 บ้านหัวตาลแถว |
1 จังหวัด |
1 อำเภอ |
3 ตำบล |
10 หมู่บ้าน |
|
|
| |
พื้นที่เป้าหมายในการดำเนินงานการมีส่วนร่วมของประชาชนและประชาสัมพันธ์โครงการ

|
|
| |
|
|
| |
พื้นที่ดำเนินงานการมีส่วนร่วมและการประชาสัมพันธ์โครงการ |
|
| |
 |
|
| |
|
|
| |

1) งานรวบรวมและศึกษาข้อมูลแนวถนนโครงการ รวมทั้งบริเวณที่มีผลกระทบกับถนนโครงการ
2) งานสำรวจพื้นที่โครงการเบื้องต้น
3) งานศึกษาผลกระทบทางด้านวิศวกรรมจราจรบริเวณถนนโครงการและส่วนต่อเนื่อง
4) งานสำรวจและจัดเก็บข้อมูลด้านการจราจรพร้อมการคาดการณ์ปริมาณจราจร
5) งานจัดทำแนวสายทาง และ/หรือรูปแบบโครงการเบื้องต้น
6) งานจัดการประชาสัมพันธ์โครงการ
7) งานรับฟังความคิดเห็นและการมีส่วนร่วมของประชาชน
8) การนำเสนอผลการคัดเลือกแนวสายทาง และ/หรือรูปแบบโครงการที่เหมาะสม
9) งานจัดทำรายงานการประเมินผลกระทบสิ่งแวดล้อม
10) งานสำรวจตรวจสอบสภาพดินเบื้องต้น
11) งานออกแบบเชิงหลักการ (Conceptual Design)
12) การประสานงานกับหน่วยงานที่เกี่ยวข้อง
13) การประมาณราคาค่าก่อสร้างเบื้องต้น
14) การวิเคราะห์ผลตอบแทนทางด้านการลงทุนและค่าความเสี่ยงในการลงทุน
15) งานอื่น ๆ ที่เห็นว่าจะเป็นประโยชน์ต่อการศึกษาของโครงการ
|
|
| |

ขั้นตอนการดำเนินงานโครงการศึกษาความเป็นไปได้และจัดทำรายงานการประเมิน
ผลกระทบสิ่งแวดล้อมเส้นทางท่องเที่ยวถนนบึงบัว - ชายหาดสามร้อยยอด จ.ประจวบคีรีขันธ์
|
|
| |
|
|
| |
|
|